Mengenal Cold Storage dan Jenis-Jenisnya: Panduan Lengkap Suhu, Fungsi, dan Sistem Kerjanya
Cold storage adalah fondasi utama dalam penyimpanan produk yang sensitif terhadap suhu. Bagi kami, cold storage bukan sekadar ruangan dingin, melainkan fasilitas berinsulasi dengan satu atau lebih chamber berpendingin yang dirancang untuk mendinginkan, membekukan, dan menyimpan produk mudah rusak dalam kondisi terkontrol. Dalam rantai pasok modern, fasilitas ini menjadi bagian dari cold chain, yaitu sistem penyimpanan dan transportasi pada suhu yang direkomendasikan sejak produk diproduksi hingga digunakan.
Pada praktiknya, kualitas cold storage tidak hanya ditentukan oleh angka suhu pada panel kontrol. Kinerja nyata ditentukan oleh stabilitas suhu, kelembapan, laju sirkulasi udara, kualitas insulasi, serta sistem monitoring yang mampu mendeteksi penyimpangan sejak dini. Itulah sebabnya cold storage yang baik selalu dirancang sebagai sistem, bukan hanya sebagai ruangan berpendingin.
Apa Itu Cold Storage dan Mengapa Fungsinya Sangat Penting?
Cold storage digunakan untuk menjaga mutu, keamanan, dan umur simpan produk yang cepat menurun bila dibiarkan pada suhu ruang. Dalam konteks pangan, pendinginan penting karena bakteri berbahaya dapat berkembang cepat pada rentang suhu berisiko; FDA menjelaskan bahwa makanan paling rentan ketika berada pada temperature danger zone sekitar 5°C sampai 57°C. Untuk itulah produk harus segera masuk ke lingkungan pendinginan yang sesuai.
Dalam konteks farmasi dan vaksin, urgensinya bahkan lebih tinggi. WHO menjelaskan bahwa cold chain menjaga vaksin tetap berada pada suhu yang direkomendasikan dari pabrik hingga titik penggunaan, dengan contoh penyimpanan pada walk-in cooler (WIC) +2°C sampai +8°C dan walk-in freezer (WIF) -15°C sampai -25°C untuk kebutuhan tertentu. Artinya, cold storage bukan hanya soal menjaga barang tetap dingin, tetapi memastikan integritas produk tetap terjaga sepanjang distribusi.
Elemen Utama Sistem Cold Storage yang Harus Dipahami
1. Suhu yang stabil
Suhu adalah parameter utama, tetapi distribusi suhu di dalam room tidak pernah otomatis merata. FAO menegaskan bahwa distribusi suhu di dalam chamber dipengaruhi oleh desain ruangan, pola penumpukan barang, dan laju sirkulasi udara. Karena itu, cold storage yang tampak dingin dari luar belum tentu memberikan suhu seragam pada seluruh titik simpan.
2. Kelembapan yang terkontrol
Kelembapan berperan besar dalam menjaga bobot dan mutu produk. Pada penyimpanan dingin, kelembapan yang terlalu rendah dapat meningkatkan dehidrasi produk, sementara kelembapan yang terlalu tinggi dapat mendorong masalah kondensasi, pertumbuhan mikroba tertentu, atau gangguan pada performa penyimpanan. FAO menjelaskan bahwa kondisi internal cold store ditentukan oleh suhu, kelembapan, dan laju sirkulasi udara secara bersamaan.
3. Sirkulasi udara yang benar
Sirkulasi udara menentukan apakah udara dingin benar-benar mencapai seluruh area penyimpanan. Jika penumpukan barang salah, aliran udara terganggu, terbentuk titik panas, dan suhu produk menjadi tidak seragam. Karena itu, dalam perancangan dan pengoperasian cold storage, kami selalu menempatkan sirkulasi udara sebagai faktor yang sama pentingnya dengan kapasitas kompresor.
4. Monitoring dan alarm
Cold storage modern wajib memiliki pemantauan suhu yang dapat diandalkan. WHO memasukkan thermometer, electronic data logger, freeze indicator, realtime temperature monitoring device, dan alarm system ke dalam perangkat penting cold chain. Monitoring bukan pelengkap, melainkan lapisan pengaman agar penyimpangan suhu segera diketahui sebelum merusak seluruh stok.
Jenis-Jenis Cold Storage Berdasarkan Fungsi dan Suhu Operasional
Dalam pembahasan ini, kami membagi jenis cold storage ke dalam empat kategori operasional yang paling relevan untuk kebutuhan bisnis: chilled room, freezer room, blast chiller, dan blast freezer.
Chilled Room
Chilled room adalah ruang simpan dingin untuk produk yang harus dijaga tetap dingin tanpa dibekukan. Rentang suhu idealnya bergantung pada komoditas. Untuk banyak aplikasi pangan, FDA menempatkan batas aman refrigerator pada 4°C atau lebih rendah, sedangkan WHO menggunakan +2°C sampai +8°C untuk penyimpanan vaksin pada kategori pendinginan. Untuk daging dingin, FAO mencatat kisaran yang lebih rendah, misalnya sekitar -1,5°C sampai 0°C dengan kelembapan relatif tinggi untuk mempertahankan mutu.
Bagi kami, chilled room adalah pilihan tepat untuk produk segar, bahan baku harian, dairy tertentu, daging dingin, buah, sayur, makanan siap olah, dan berbagai produk farmasi yang tidak boleh membeku. Kunci keberhasilannya bukan hanya suhu rendah, melainkan kestabilan suhu dan pengaturan kelembapan sesuai karakter produk.
Freezer Room
Freezer room digunakan untuk penyimpanan produk beku dalam jangka menengah hingga panjang. Untuk penyimpanan makanan beku, FDA menggunakan acuan 0°F atau -18°C sebagai suhu freezer, sementara Codex menegaskan bahwa quick-frozen foods harus dipertahankan pada -18°C atau lebih rendah di seluruh titik cold chain. Ini menjadikan freezer room sebagai standar dasar untuk penyimpanan stok beku yang stabil.
Namun, kebutuhan tiap komoditas tidak selalu sama. FAO mencatat bahwa untuk banyak produk perikanan beku, suhu yang lebih rendah seperti -30°C dipilih untuk memperlambat perubahan protein, oksidasi lemak, dan dehidrasi selama penyimpanan. Dengan kata lain, freezer room bukan sekadar “semakin dingin semakin baik”, melainkan harus disetel sesuai karakter mutu produk dan target lama simpan.
Blast Chiller
Blast chiller adalah sistem pendinginan cepat untuk menurunkan suhu produk secara agresif dan aman, terutama setelah proses masak atau proses panas lainnya. FDA menjelaskan bahwa makanan TCS harus melalui pendinginan dua tahap: dari 57°C ke 21°C dalam 2 jam, lalu dari 21°C ke 5°C atau lebih rendah dalam 4 jam berikutnya. FDA juga secara eksplisit menyebut rapid cooling equipment sebagai salah satu metode yang digunakan untuk membantu proses ini.
Karena itu, blast chiller paling tepat digunakan ketika targetnya bukan penyimpanan jangka panjang, melainkan melewati zona bahaya suhu secepat mungkin agar kualitas dan keamanan produk tetap terjaga sebelum masuk ke chilled room atau sebelum distribusi. Standar ISO 22042 bahkan secara khusus membahas blast chiller and freezer cabinets for professional use, menegaskan bahwa kategori peralatan ini memang merupakan kelas tersendiri dalam operasi profesional.
Blast Freezer
Blast freezer berfungsi untuk pembekuan cepat. Dalam quick freezing, Codex menjelaskan bahwa proses pembekuan harus melewati rentang suhu kristalisasi maksimum secepat mungkin, dan proses baru dianggap selesai ketika suhu inti produk mencapai -18°C setelah stabilisasi termal. Inilah perbedaan mendasar antara blast freezer dan freezer room biasa: blast freezer dipakai untuk membekukan cepat, sedangkan freezer room dipakai untuk menyimpan beku.
Bagi kami, blast freezer sangat penting untuk produk yang sensitif terhadap pembentukan kristal es besar, penurunan tekstur, atau kehilangan drip saat thawing. Setelah produk dibekukan cepat hingga mencapai kondisi inti yang sesuai, penyimpanan jangka lanjut tetap dilakukan di freezer room yang stabil.
Cold Storage Bukan Sekadar Lemari Pendingin Berukuran Besar
Perbedaan utama antara cold storage industri dan pendingin biasa terletak pada skala, kontrol, dan konsistensi operasional. FAO menggambarkan cold store sebagai fasilitas dengan chamber berpendingin, area mesin, akses penanganan, dan pengaturan operasional yang ditentukan oleh jenis produk, kapasitas, ukuran ruang, sistem refrigerasi, serta peralatan handling. WHO juga menunjukkan bahwa dalam cold chain, ruang penyimpanan suhu terkendali selalu terhubung dengan prosedur, peralatan monitoring, dan pengelolaan distribusi.
Artinya, cold storage yang efektif harus dirancang sebagai satu ekosistem: panel insulasi, evaporator, kondensor, sensor, data logger, alarm, tata letak pallet, akses pintu, hingga prosedur buka-tutup dan loading barang harus bekerja dalam satu standar operasional yang disiplin.
Komponen Utama Cold Storage yang Wajib Ada
Panel insulasi dan struktur ruang
Insulasi adalah garis pertahanan pertama terhadap beban panas dari luar. FAO menekankan bahwa ketebalan dan pemasangan insulasi memengaruhi kondensasi dan kestabilan kondisi di dalam store. Insulasi yang buruk membuat beban pendinginan membesar dan distribusi suhu makin sulit dikendalikan.
Sistem refrigerasi
Sistem refrigerasi mengatur kondisi internal melalui sensor, mekanisme kendali, dan siklus kerja peralatan. FAO menjelaskan bahwa kondisi penyimpanan dikendalikan oleh peralatan refrigerasi yang dapat diubah parameter operasinya untuk mencapai kondisi berbeda atau mengimbangi perubahan kondisi luar.
Sirkulasi udara dan evaporator
Evaporator, fan, dan pola distribusi udara menentukan apakah ruangan mendingin secara merata. Bila airflow buruk, titik-titik tertentu akan lebih hangat, sementara titik lain bisa terlalu dingin atau menimbulkan frost berlebih. Karena itu, tata letak barang tidak boleh menghambat throw udara dari unit pendingin.
Sensor, termometer, data logger, dan alarm
WHO menyebut berbagai perangkat pemantauan suhu, dari thermometer hingga electronic data logger dan event logger dengan sistem alarm. Dalam praktik operasi modern, kami memandang pencatatan suhu otomatis sebagai keharusan, bukan pilihan, terutama untuk stok bernilai tinggi atau sensitif seperti frozen food premium, bahan baku kritis, dan vaksin.
Catu daya cadangan dan ketahanan suhu
Dalam cold chain, gangguan listrik harus sudah diperhitungkan. WHO menjelaskan konsep holdover time, yaitu lama waktu yang dibutuhkan suhu internal naik dari titik cut-off ke batas maksimum suhu yang diizinkan, dan faktor ini dipengaruhi oleh suhu lingkungan, frekuensi pembukaan, serta jumlah produk di dalam unit. Ini berarti backup power dan prosedur darurat wajib menjadi bagian dari desain cold storage.
Cara Menentukan Jenis Cold Storage yang Tepat
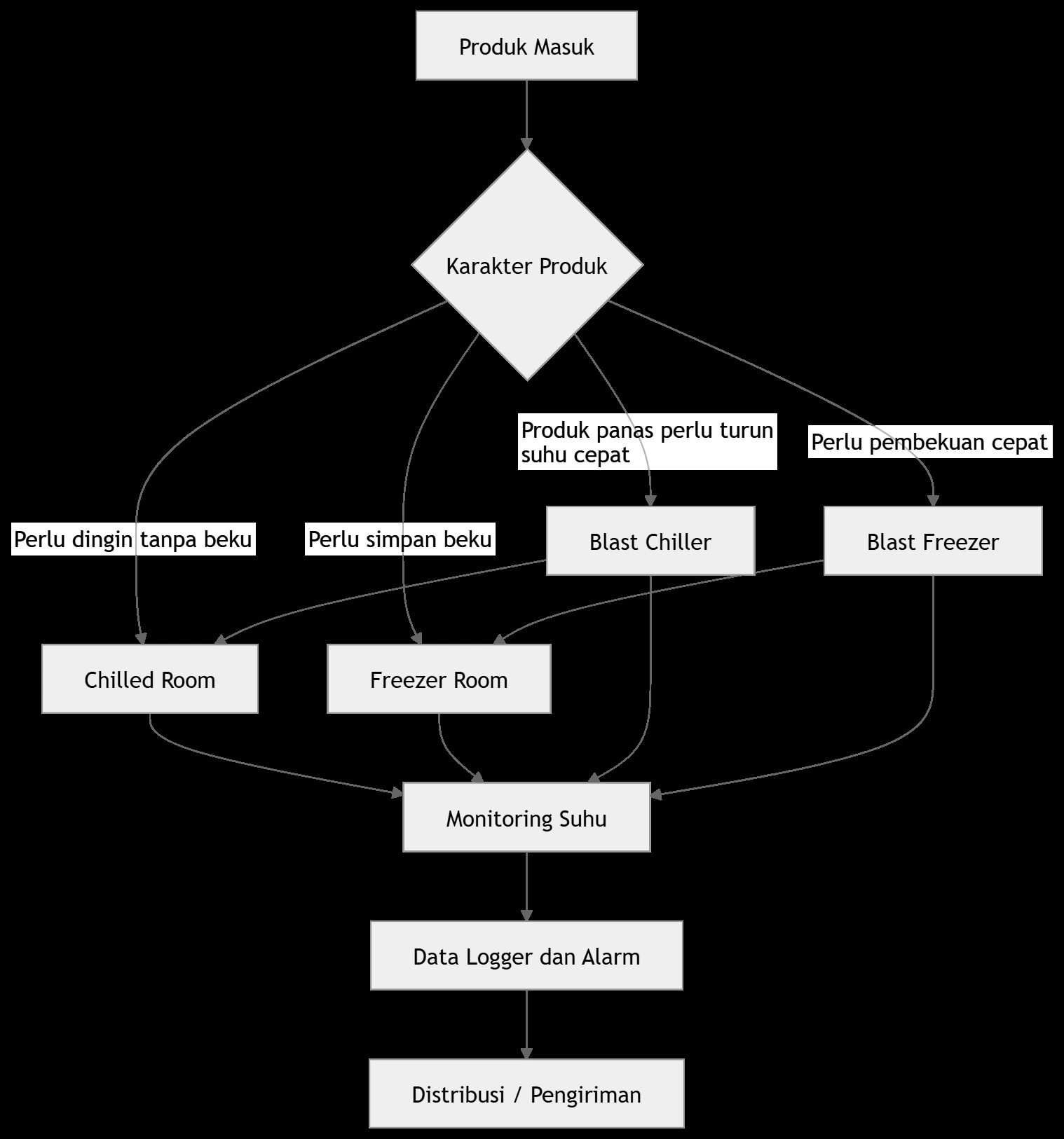
Bagi kami, pemilihan cold storage selalu dimulai dari karakter produk, bukan dari ukuran ruangan. Jika produk harus tetap segar tanpa membeku, maka pendekatannya adalah chilled room dengan pengendalian suhu dan kelembapan yang ketat. Jika produk harus disimpan dalam kondisi beku stabil, maka freezer room menjadi pilihan. Jika produk panas harus segera diturunkan suhunya secara aman, maka blast chiller diperlukan. Jika targetnya pembekuan cepat untuk mempertahankan mutu, maka blast freezer adalah jawabannya.
Untuk sektor farmasi dan vaksin, pemilihannya harus mengikuti persyaratan produk. WHO menunjukkan penggunaan +2°C sampai +8°C untuk walk-in cooler dan -15°C sampai -25°C untuk walk-in freezer pada kebutuhan tertentu. Artinya, suhu cold storage tidak bisa ditentukan berdasarkan kebiasaan umum saja; ia harus mengikuti spesifikasi produk, risiko mutu, dan ketentuan distribusi.
Kesalahan Operasional Cold Storage yang Paling Sering Menurunkan Mutu Produk
Kesalahan pertama adalah menganggap set point cukup tanpa verifikasi suhu aktual. Pada kenyataannya, suhu di dalam room dapat berbeda menurut titik penyimpanan, pola stacking, dan kualitas aliran udara. Karena itu, pembacaan sensor, penempatan probe, dan data logger harus dirancang benar agar benar-benar mewakili kondisi produk.
Kesalahan kedua adalah membuka pintu terlalu lama atau memasukkan beban hangat secara berlebihan. FAO mencatat bahwa kenaikan suhu store dapat menurunkan kelembapan relatif, dan pintu yang terbuka lama serta loading produk hangat harus dihindari. Kondisi ini bukan hanya mengganggu stabilitas produk, tetapi juga menaikkan beban energi dan mempercepat pembentukan frost pada evaporator.
Kesalahan ketiga adalah penumpukan barang yang menghambat sirkulasi udara. FAO menjelaskan bahwa distribusi suhu sangat dipengaruhi oleh stacking pattern dan air circulation rate. Ruang dingin yang penuh bukan masalah selama jalur aliran udara tetap tersedia; yang berbahaya adalah pengisian room tanpa memperhatikan arah hembusan dan ruang antar pallet.
Diagram Alur Sistem Cold Storage

FAQ Tentang Cold Storage dan Jenis-Jenisnya
Apakah cold storage sama dengan freezer?
Tidak. Cold storage adalah istilah payung untuk fasilitas penyimpanan bersuhu terkendali, yang bisa berupa pendinginan tanpa pembekuan, penyimpanan beku, pendinginan cepat, atau pembekuan cepat. Freezer room hanyalah salah satu jenis di dalam sistem cold storage.
Berapa suhu ideal cold storage?
Tidak ada satu angka yang cocok untuk semua produk. FDA menggunakan acuan 4°C atau lebih rendah untuk refrigerator dan -18°C atau lebih rendah untuk freezer, sementara WHO menggunakan +2°C sampai +8°C dan -15°C sampai -25°C untuk kategori vaksin tertentu. Produk daging dingin, produk beku, dan farmasi masing-masing dapat memiliki kebutuhan berbeda.
Kapan kami membutuhkan blast chiller?
Blast chiller diperlukan ketika produk harus segera melewati zona bahaya suhu setelah proses panas. FDA mensyaratkan pendinginan dua tahap untuk makanan TCS, sehingga proses pendinginan cepat menjadi krusial sebelum produk disimpan atau didistribusikan.
Kapan blast freezer lebih tepat daripada freezer room biasa?
Blast freezer lebih tepat saat produk perlu dibekukan cepat, bukan hanya disimpan beku. Codex menegaskan bahwa quick freezing harus melewati rentang kristalisasi maksimum dengan cepat dan mencapai -18°C pada pusat termal setelah stabilisasi. Setelah itu, penyimpanan lanjutan dilakukan di freezer room.
Kesimpulan
Bagi kami, memahami cold storage dan jenis-jenisnya berarti memahami hubungan antara produk, suhu, kelembapan, sirkulasi udara, dan monitoring. Chilled room dipakai untuk penyimpanan dingin tanpa pembekuan, freezer room untuk simpan beku stabil, blast chiller untuk pendinginan cepat yang aman, dan blast freezer untuk pembekuan cepat yang menjaga mutu. Saat jenis cold storage dipilih sesuai karakter produk dan dioperasikan dengan kontrol yang disiplin, fasilitas ini menjadi pengaman mutu paling penting dalam seluruh rantai pasok dingin
